联系我们

单 位:北京京本律师事务所
邮 箱:18600078839@163.com
座 机:010-53652008
手 机:151-0158-2007
           151-0159-2007
网 址:www.bjjbls.com
地 址:北京市朝阳区望京中环南路甲2号佳境天城B座1708
微信二维码
公众号二维码
位置:首页 > 律师办案指引
律师办案指引
南京律协:律师承办企业法律顾问业务操作指引
发表时间:2023-03-19     阅读次数:     字体:【

为指导和规范南京市律师行业的企业法律顾问服务,对律师从事企业法律顾问业务提供参考,提高工作的深度和广度,防范企业法律风险的同时防范律师的执业风险,南京市律师协会法律顾问法律专业委员会根据《中华人民共和国律师法》、中华全国律师协会《律师承办企业法律顾问业务操作指引》《律师法律顾问工作规则》《律师执业避免利益冲突规则》等相关规定,制定了《南京市律师协会律师承办企业法律顾问业务操作指引》,并经市八届律协常务理事会第十八次会议审议通过,请各位结合自身实际参考执行。


来源 | 南京律协


南京市律师协会
律师承办企业法律顾问业务操作指引

第一章 宗旨和范围

1.1 宗旨

为指导和规范南京市律师行业的企业法律顾问服务,对律师从事企业法律顾问业务提供参考,提高工作的深度和广度,为企业防范法律风险的同时防范律师的执业风险,根据《中华人民共和国律师法》、中华全国律师协会《律师承办企业法律顾问业务操作指引》《律师法律顾问工作规则》《律师执业避免利益冲突规则》等相关规定,制定本操作指引。

1.2 适用范围

1.2.1 本操作指引作为律师事务所及律师提供企业法律顾问服务的基本原则、服务范围、服务方式、服务流程、服务要求及档案管理等的参考操作规范,适用于南京市律师事务所及律师为企业提供的法律顾问服务业务。

1.2.2 本操作指引为南京市律师事务所及律师从事企业法律顾问服务的参考指引性文件。

第二章 术语和定义

下列术语和定义适用于本文件:

2.1 法律服务主体

指接受聘请提供企业法律顾问服务的律师事务所,律师事务所指派执业律师承办企业法律顾问业务。

2.2 顾问单位

指与律师事务所签订企业法律顾问服务合同,聘请律师事务所为其提供法律服务的企业。

2.3 常年法律顾问服务

法律服务主体接受企业的聘请,在约定期限内(通常为一年或一年以上)所提供的常态化、综合性法律顾问服务。

2.4 专项法律顾问服务

法律服务主体接受企业的聘请,为完成或处理某个单项法律事务提供的动态化、专业性法律顾问服务。

2.5 法律意见书

应顾问单位要求,针对某一特定的法律事实、法律行为或法律文书,根据已掌握的事实和材料,正确运用法律作出分析、判断,并据此向顾问单位出具的载有正式律师意见的书面文件。

2.6 合同审查意见书

根据顾问单位发送的合同送审稿、附件材料及具体审核要求,对合同主体、合同订立程序、合同条款内容进行审查后提交的审查文件。

2.7 服务报告

法律服务主体定期或在聘任期满前,以工作记录整理及法律服务分析为主要内容,向顾问单位提交的法律顾问工作情况分析报告。

第三章 基本原则

3.1 维护顾问单位合法权益

企业法律顾问服务应以维护顾问单位合法权益为宗旨,按照顾问单位的工作指示及时介入,通过提供法律意见或建议、参与决策、设计解决方案、参与事务处理等方式避免顾问单位合法权益,避免顾问单位受到损失或不利影响的扩大,或以合法手段尽量扩大其收益。

3.2 独立履职

律师在履行职责时应严格遵守法律规定及合同约定,在顾问单位授权范围内,独立履行法律顾问职责,不得超越委托权限,不得以律师身份谋取不当利益,不得为顾问单位提出的违法行为或取得违法利益的行为提供顾问服务。

3.3 保守秘密

律师在为顾问单位提供法律顾问服务过程中,对于接触、了解到的工作秘密、商业秘密、个人隐私等不宜公开的信息,均负有保密的义务。律师在处理法律事务过程中接触涉密文件的,按照《中华人民共和国律师法》及相关法律法规规定执行。

3.4 诚实信用

律师在提供法律顾问服务过程中,应遵循诚实信用原则,忠于法律,勤勉尽责,恪守律师职业道德和执业纪律,不得有私自接受委托、私自收费或以股权、实物等利益代替律师收费等《中华人民共和国律师法》中禁止律师从事的行为。

3.5 利益冲突回避

律师在与顾问单位签订法律顾问合同前,应事先审查该顾问单位是否与律师事务所现有客户及服务事项存在利益冲突,禁止同时为存在利益冲突的顾问单位提供法律顾问服务。

第四章 服务范围及方式

4.1 企业法律顾问合同

企业法律顾问合同具体约定服务范围、服务方式及费用等内容,一般包括以下条款:

(1)双方法定名称、住所、通讯方式及具体指派的法律服务团队或法律服务人员信息;
(2)法律顾问的具体服务范围、服务方式及服务要求;
(3)双方的权利、义务;
(4)双方共同遵守的原则;
(5)服务费用及给付方式;
(6)合同生效日期和有效期限;
(7)违约责任;
(8)争议处理原则及方式;
(9)双方需约定或者写明的其他事项。

4.2 企业法律顾问服务范围

4.2.1 常年法律顾问服务范围

除合同另有约定外,常年法律顾问服务应为企业日常性法律服务,服务范围一般包括以下内容:

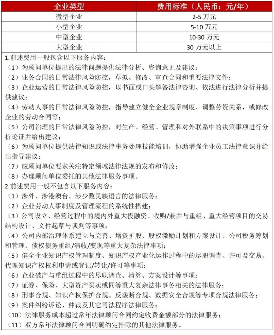
(1)为顾问单位提出的法律问题提供法律分析、咨询意见及建议;

(2)业务合同的日常法律风险防控,草拟、修改、审查合同和重要法律文件;

(3)企业运营的日常法律风险防控,以书面或口头解答法律咨询、依法进行法律分析并提供建议;

(4)劳动人事的日常法律风险防控,指导建立健全企业规章制度、调整劳资关系,或修改企业的劳动合同等;

(5)公司治理的日常法律风险防控,对生产、经营、管理和对外联系中的决策事项进行分析论证并给出建议;

(6)为顾问单位提供法律知识或法律事务处理技能培训,协助增强企业员工法律意识并给出指导建议;

(7)应顾问单位要求关注特定领域法律法规的发布和修改;

(8)办理顾问单位委托的其他法律服务事项。

4.2.2 专项法律服务由顾问单位与律师事务所另行约定并签订合同,专项法律服务范围一般包括以下内容:

(1)涉外、涉港澳台、涉少数民族语言的法律服务;

(2)企业劳动人事制度及管理流程的系统性搭建;

(3)公司设立、经营过程中的境内外重大投融资、收购/兼并与重组、重大经营项目的交易结构设计、文件起草与谈判等事项;

(4)公司内部治理体系建立与完善、增资扩股、股权激励计划和方案设计、公司税务筹划和管理、债权债务重组/清收/变现等重大复杂法律事项;

(5)健全企业知识产权管理制度、知识产权产业化运作过程中的尽职调查、许可及交易、代理知识产权权利申请或登记/转让/许可等事项;

(6)企业破产与重组过程中的尽职调查、清算、方案设计等事项;

(7)证券、保险、大型资产买卖或同等重大复杂法律事务相关的法律服务;

(8)刑事合规、知识产权保护合规、反垄断合规、数据安全合规等专项合规法律服务;

(9)案件纠纷诉讼、仲裁及其它司法程序法律服务;

(10)法律服务成本超过常年法律顾问合同约定收费金额部分的法律服务;

(11)双方常年法律顾问合同明确约定排除的其他法律服务。

4.3 服务方式

4.3.1 个人服务:指顾问单位基于对律师执业能力的认可,选择业务能力较强、行业服务经验丰富的律师,并以该律师为主要法律服务主体的服务方式。

4.3.2 团队服务:指律师事务所根据顾问单位的行业领域、业务类型及法律服务需求,有针对性地组建顾问团队。顾问团队由负责人、主办人员及协办人员组成,并可根据顾问单位工作需要及时增派法律服务人员。本操作指引鼓励以团队服务方式开展服务。

4.3.3 派驻服务:指一定期限内,派驻法律服务人员至顾问单位及其工作地点提供法律顾问服务。派驻期间,派驻律师以接受派驻的顾问单位的法律事务为主要工作的服务方式。

4.3.4 线上服务:指律师通过邮件、电话、信息网络平台等方式提供法律顾问咨询服务的服务方式。由顾问单位通过邮件、电话、信息网络平台将所要咨询的法律事务向律师说明,律师同样以线上的方式回复,解答相关问题。

4.4 服务费用

4.4.1 计费方式

企业法律顾问的计费标准基于工作质量、工作时长、工作量及其他费用成本等进行综合核算,计费形式有以下几种可供选择:

(1)常年法律顾问费用可根据不同的服务方式、服务内容,采取固定收费、计件收费、计时收费或前述收费方式的不同组合收费方式。除此之外,律师可在收取固定费用的同时,约定工作量、工作时间上限,超过部分按不同费率另行收费。

(2)专项法律顾问费用可采取分项收费和定额包干收费两种方式。

除此之外,律师可在收取固定费用的同时,约定工作量、工作时间上限,超过部分按不同费率另行收费。

4.4.2 服务费用指导意见

法律顾问服务费用应当充分考虑服务成本、当地经济发展水平和律师业的长远发展等因素,合理收取服务费用,拒绝低价竞争,收费标准可以参考附件《企业常年法律顾问服务费用指导意见》来确定。

第五章 服务流程及要求

5.1 服务流程

5.1.1 建立工作沟通机制

律师根据法律顾问合同约定的服务方式与顾问单位建立工作沟通机制,具体可以选择通过现场沟通、电子邮件、移动通信工作群(微信、QQ)等方式,建立工作平台,明确双方工作联系人、联系电话、工作邮箱等基本信息,明确工作过程中服务要求、文件接收方式、涉密信息的处理等。

5.1.2 了解交办事项的基本情况,接收相关文稿材料

针对具体法律事务,律师应通过与顾问单位负责人、业务人员沟通对接的方式,了解该事项的基本事实和背景,全面获取相关文件和资料,确保对服务事项的事实及法律适用有透彻、精准的理解和判断。

处理法律事务时,如需顾问单位提供相关材料的,应尽量接收扫描件、复印件,避免出现因接触原件材料可能导致的遗失、毁损风险。如因特殊需要,确需接收原件材料的,应妥善保管;交接原件材料时,应填写《交接清单》并经双方工作联系人签字或盖章。

5.1.3 查找适用法律,全面研究论证

律师查找适用法律时应充分注意国家法律、行政法规、部门规章、地方性法规、地方政府规章、强制性质量标准等不同层面的合法性要求,搜集及研究所在地区和全国范围内的相关典型案例,全面研究论证后做好风险提示和建议,以确保结论的准确性及可行性。

5.1.4 重大疑难事项研究讨论

律师在为顾问单位提供服务过程中如遇到重大、疑难法律事务时,应遵循勤勉尽责和诚实信用原则,以顾问单位预期目标为导向,全面了解受托事项的背景事实,获取与受托事项有关的文件记录、履行证据等信息,充分进行法律调研,必要时通过专题研讨、业务交流、专家论证等方式,为顾问单位寻求最佳的法律解决方案。

5.1.5 及时提交工作成果

律师应根据具体法律事务的工作量及紧急程度,按照顾问单位的要求在约定的答复时间内以口头、书面等方式及时提交工作成果。

5.1.6 鼓励定期回访或提交服务报告,根据反馈提高服务质量

鼓励律师采取定期回访顾问单位或定期向顾问单位提交服务报告的方式,向顾问单位分析其法律问题并提供法律建议,同时了解法律服务的实际成效,如解决方案的运用是否切合实际等,并根据顾问单位的反馈意见,不断修改和完善,及时改进工作方法及提高工作质量。

5.2 服务要求

5.2.1 了解及熟悉顾问单位基本情况及所属行业状况

律师从事企业法律顾问业务,应了解顾问单位的企业性质、内部组织结构、主营业务、运营情况及其法律需求等基本情况,同时关注其所属行业领域的行业动态、交易模式、商业习惯及法律环境状况等,以便于更深入地提供适合顾问单位或其行业实际情况的法律服务方案。

5.2.2 专业负责

律师应及时关注法律规范体系的变化,认真研读新颁布或修改的国家法律、行政法规、部门规章、地方性法规、地方政府规章等法律文件,尤其是关于公司治理、市场交易、财务税收等方面,确保服务成果符合现行制度、政策和规则,具有合法性、有效性和专业性。

5.2.3 风险控制

律师对顾问单位交办的事务中可能存在的法律风险,应及时以口头、文件批注或法律意见书等形式进行风险告知,并给出相关法律建议。同时,律师应尽可能关注顾问单位所处行业动态,以便更好地理解顾问单位的需求,协助顾问单位做好经营调整及行业突发状况法律风险的应对。

5.2.4 法律服务成果规范化

(1)简单法律咨询,可以口头形式答复,倡导书面答复

对于顾问单位日常咨询中事实清楚、适用法律明确的法律事务,律师可通过电话、微信或QQ聊天等形式进行口头回复,但倡导律师书面答复顾问单位。

(2)重大、疑难法律事项,以《法律意见书》等书面形式回复

对于重大、疑难的法律咨询、法律纠纷或重大的交易合同审核等事项,律师应以书面形式向顾问单位出具书面意见。《法律意见书》的内容包括但不限于:责任声明、基本事实、法律依据、法律分析、法律建议、风险提示及解决方案等要素。

在出具法律意见时,律师应以适当方式事先申明律师意见是根据顾问单位提供的背景信息而作出,且仅对相关问题涉及法律意见的部分负责。

(3)定期编制《法律服务报告》,以体现法律服务数据、服务进度及后续法律建议

律师可定期编制《法律服务报告》向顾问单位汇报法律服务进度及成果,《法律服务报告》应以工作数量和进度统计、顾问单位法律需求特征分析及服务建议或意见为主,其内容一般包括:工作数据或时长统计、服务事项清单、顾问单位法律需求特征分析、后续服务的建议与意见等。

律师对外出具的上述法律文件,应加盖所在律师事务所公章。

5.2.5 法律培训应选择契合顾问单位需求的主题,注重培训内容的实用性

律师应按照顾问单位指定的培训主题提供法律培训服务,顾问单位未指定的,则由律师选择符合顾问单位实际需求的培训主题,尽可能按照听众的层次、需求,从生动性、实用性角度解释相关的法律规范,并解释相关案例的关键所在以及法规规定的影响、实际工作中的注意事项等。

5.2.6 妥善保存法律服务成果及相关资料

律师在实际工作中应当注重法律服务成果及相关资料、文件的保存及管理,避免因文档管理不善而导致的重复劳动及效率低下。相关档案管理应确保一户一卷、一事一档。同时,鼓励律师及时总结法律服务工作经验,不断探索更优的工作方法,不断自我提升和持续改进。

5.2.7 违法要求的拒绝

律师事务所及律师应就其所提供的法律意见的合法性承担法律责任,但对顾问单位提出的违法要求应当拒绝,以避免顾问单位及律师陷入更大的风险,并维护律师职业的尊严。

律师在拒绝的同时,应解释相关违法行为的后果,并建议顾问单位遵守法律规定,以避免相关法律风险。

5.2.8 执业风险防范

律师在履行法律顾问合同期间,应严格依据合同约定提供法律服务,应充分关注自身服务环节中可能存在的执业风险,如超越授权、重大事项未及时汇报、违反保密义务、未审查利益冲突等,并采取有效防范措施,避免服务与合同要求不符或因工作过失、过错而造成顾问单位的经济损失或其他损失,严格禁止从事《中华人民共和国律师法》中明确禁止的行为和活动。

第六章 档案管理

6.1 卷宗材料归档时间

各律所事务所应设立专门的档案存放室和档案管理部门,制定卷宗档案的归档与管理制度,明确具体档案管理负责人,对档案归档、查阅、保管等事宜进行综合管理。

承办企业法律顾问应按要求进行卷宗归档,并在聘用期满或事务办结后一个月内,及时整理法律服务中所接收的各类资料及出具的工作成果,并制作工作总结报告一并归档保存,以便于妥善保管和今后查询。

6.2 卷宗材料归档要求

6.2.1 企业法律顾问服务卷宗根据一单位一卷的原则,按工作年度对业务档案进行归档整理。专项法律顾问服务根据一专项一档案原则进行立卷归档。

6.2.2 档案应根据时间顺序及下列材料顺序排列,并将重要文件扫描成电子文档交由档案管理部门保存。档案一般包括以下内容:

(1)获聘或中标通知;
(2)收案审批表;
(3)企业法律顾问服务合同;
(4)收费凭据;
(5)法律风险告知书;
(6)利益冲突审查表;
(7)合同审查意见书、法律意见书及办理各类法律事务记录和有关材料;
(8)服务数据统计表;
(9)法律顾问工作报告;
(10)顾问小结;
(11)其他应当归入档案卷宗的材料。

6.3 档案保管与查阅

6.3.1 律师事务所人员因工作需要查阅档案,应向律师事务所档案管理人员发起查阅申请,并附上查阅范围、期限及理由等。经审批通过后,前往档案室查阅档案。

6.3.2 档案查阅以阅览、复制、摘录等方式进行,一般不外借。因工作需要确需借阅的,须经档案管理负责人批准,办理借阅手续后方可借阅。涉密档案只限在档案室查阅,一律不得外借。

6.3.3 查阅人应保护档案,不得随意涂改、圈化、拆散和撕毁。档案查阅后,查阅人需要及时归还,归还交至档案管理部门,并履行归还手续。

6.4 档案的交接与沟通

律师事务所可根据顾问单位需要,将法律服务成果制定成册移交顾问单位,并对服务情况进行整体汇报,就下一阶段工作安排或续约事宜做进一步规划。

第七章 附则

7.1 本操作指引的法律服务对象为企业,对于其他民事主体的法律服务可参照本操作指引执行。

7.2 公职律师、公司律师从事企业法律顾问服务时可参考本操作指引执行。

7.3 本操作指引自南京市律师协会公布之日起实施,由南京市律师协会负责解释。



附件一

南京市律师协会
企业常年法律顾问服务费用指导意见

为了促进律师服务业健康发展,就南京市律师协会各会员单位自行制定企业法律顾问服务费用项目及标准事宜,提出指导意见如下:

一、企业常年法律顾问可采取以下服务费用收取方式:

1. 固定收费,具体可见第二条规定;

2. 基础费用+附条件的费用,“附条件的费用”应考虑到法律服务成果、完成时限、工作量等因素;

3. 计件收费;律师事务所可以根据涉及金额大小和项目复杂程度在以下最低收费的基础上合理上浮:

(1)法律咨询最低收费不低于500元;

(2)简单的合同修改或出具律师函,最低收费不低于1000元;

(3)起草合同或者修改比较复杂的合同,最低收费不低于2000元;

(4)参加简单的项目谈判,最低收费不低于2000元;

(5)就简单的单一事项出具法律意见书,最低收费不低于5000元;

(6)对需要在尽职调查基础上出具法律意见书,最低收费不低于50000元。

4. 计时收费;律师事务所根据业务的性质、重大疑难程度、执业风险、律师事务所成本、律师法律服务水平等因素协商小时费率。一般不超过10000元/小时、不低于600元/小时。有多人参与法律服务的,应当分别计时和计费。

多个律师共同提供法律服务的,可以按各律师从业时间和资历经验分别计算小时费率,也可以按平均小时费率统一计费,各律师的服务时间累积计算。律师在本地办理法律事务的路途时间减半计算,在外地乘交通工具花费的时间及必要停留时间减半计算。

以上服务费用收取方式,在同一法律事务办理的不同阶段,可以选择同一种方式,也可选择不同种方式。

二、律师事务所可以参照《企业常年法律顾问服务费用参照表》(附件二)制定本所企业法律顾问服务费用项目及标准。

1. 企业类型划分,以国家统计局关于印发《统计上大中小微型企业划分办法(2017)》的通知为准,国家统计局有最新调整的,以最新调整为准。

2. 在法律顾问合作磋商过程中,企业应当真实披露主营业务、上年度营业额、职工人数、工作内容及工作量等数据以便律师事务所评估法律服务工作量,律师事务所应当保守企业所披露的商业信息或秘密。

3. 律师事务所与顾问单位协商确定律师服务费用金额,应当考虑耗费的工作时间、法律事务的难易程度、顾问单位的承受能力和所在地社会经济发展状况、律师事务所和律师可能承担的风险和责任、律师的资信和工作水平、法律事务的社会影响程度、办理法律事务所需律师人数等各种因素。

三、律师事务所也可以自行采用其它合适的方式制定本所企业法律顾问服务费用项目及标准。

以上意见,请参照执行。

南京市律师协会

二O二二年十二月十二日


附件二

企业常年法律顾问服务费用参照表


图片


附件三


关于《南京市律师协会律师承办企业法律顾问业务操作指引》的起草说明

为指导和规范律师企业法律顾问业务,有序开展相关法律服务,南京市律协法律顾问法律专业委员会(以下简称“法顾委”)起草了《南京市律师协会律师承办企业法律顾问业务操作指引》(以下简称《业务操作指引》),现将《业务操作指引》起草的有关情况作如下说明:

一、制定《业务操作指引》的背景、必要性及可行性

近年来,我市努力营造良好法治化营商环境,越来越多的企业对法律顾问业务需求量加大,企业对法律顾问业务的质量要求也愈加严苛,但我市律师的法律顾问业务缺少统一的标准化流程,业务范围和收费标准也是参差不齐,制定《业务操作指引》成为当务之急。

制定《业务操作指引》能对我市律师在进行企业法律顾问业务时有必要的参考和指引作用,符合企业和律师的共同需求和期望,有利于解决企业法律顾问的收费标准乱象,减少恶性收费竞争,从而进一步调动律师服务企业的积极性,提高律师企业法律顾问的整体素质,促进律师服务业健康发展,充分发挥律师通过法律顾问业务对我市法治化营商环境的积极作用。

二、《业务操作指引》的起草过程

2020年3月,法顾委就《业务操作指引》的起草工作召开了主任工作会议。成立起草小组,小组成员有:周连勇、李淑君、王云霞、张成明、吕蒙蒙、史兹保、司俊、严樱等。起草小组确定了《业务操作指引》的框架内容,《业务操作指引》分为正文和附件两大部分,其中“正文”为企业法律顾问服务方式、流程、业务范围、相关要求及档案管理等要件,“附件”为企业法律顾问收费指导意见及收费参考表。

2020年5月至12月,法顾委到多家企业和律师事务所调研征求意见,并在全市律师范围内召开相关座谈会,在充分调研的基础上,2020年12月形成初稿。2021年10月-12月,法顾委主任会议再次讨论《业务操作指引》,向委员广泛征求意见,2022年7月15日,法顾委邀请司法系统、企业代表、大学教授等人员举办专家研讨会,2022年8月24日,法顾委、市律协行业规则制定和审查工作委员会共同召开《业务操作指引》内容论证会,2022年10月再次向全市律师征求意见。经上述一系列的充分讨论、修改,形成了现有文本。

三、《业务操作指引》的起草原则和重点内容

《业务操作指引》的制定依据包括:《中华人民共和国律师法》、中华全国律师协会《律师承办企业法律顾问业务操作指引》、中华全国律师协会《律师法律顾问工作规则》、中华全国律师协会《律师执业避免利益冲突规则》等文件;“附件”的制定参考了海南、上海、深圳、广州、湖南等地收费指导意见。在制定“附件”时,法顾委把握两大原则:一是合理性原则,遵守宪法、法律、行政法规规定,不与上述法规相抵触;二是易推广、好执行原则,法律顾问服务市场主体的接受和实施,是《业务操作指引》实施的生命力来源,因此《业务操作指引》尤其是“附件”部分应易推广、好执行,否则就无法被法律顾问服务市场主体接受和实施,也就会失去生命力而被束之高阁,失去其起草价值和意义。

《业务操作指引》由正文及附件组成,重点内容包括:

一是明确企业法律顾问服务流程和服务内容。统一法律顾问的标准化流程,同时明确知识产权、并购重组、诉讼等法律服务不应包括在日常法律顾问范围内。

二是明确按年收取法律顾问收费参考标准。律师事务所可以根据微型企业2-5万元/年、小型企业5-10万元/年、中型企业10-30万元/年、大型企业30万元/年以上的标准收取法律顾问费用,并明确了前述收费标准对应的基本法律顾问服务内容。

三是明确律师事务所与委托人协商确定具体法律顾问费用金额时,应当考虑耗费的工作时间、法律事务的难易程度、委托人的承受能力、律师事务所和律师可能承担的风险和责任、律师的资信和工作水平、法律事务的社会影响程度等各种因素进行确定。明确禁止低价竞争。

南京市律协法律顾问法律专业委员会及诸多同行对《业务操作指引》的编制提出了宝贵意见,在此一并感谢。

- End -



 
上一篇:上海律协:律师代理女职工权益保护业务操作指引(2024)【20240327】
下一篇:广州市律师协会发布律师开展企业合规法律服务业务指引
Copyright  ©  2022-   北京京本律师事务所All Rights Reserved.  备案号:京ICP备2022002883号-1 技术支持:腾云建站仅向商家提供技术 网站地图  北京市朝阳区望京中环南路甲2号佳境天城B座1708  18600078839@163.com